english

培养管理

当前位置: 首页 > 人才培养 > 本科教育 > 培养管理 > 正文

2019-2020学年春季学期大学体育教学督导工作第一期简报

更新时间:2020-03-03     信息来源:

2019-2020学年春季学期大学体育教学督导工作

第一期简报

 

新学期开学之际,正值全国人民勠力同心抗击病毒的关键时期,四川大学根据教育部的通知采取“学生不返校、停课不停学”模式,教师开展线上教学,学生灵活自主学习,号召广大师生在抗击疫情的同时,关心和爱护好学生们的身体健康与课程学习。AC MILAN领导班子根据学校的指示精神,结合《大学体育》课程的独有特点,带领全体教师进行了精心安排和周密部署。党政群团齐心协力,攻克难关。夏泽友书记和向勇院长统筹安排,韩海军教学副院长具体实施开学前两周多即成立公体课工作预案小组,在学院微信群公开研讨体育课程在线教学计划和课程实施指南,大家踊跃献计献策并在2月8日通过“532”的课程结构(即:100分体育课由50分课堂教学考核+30分居家锻炼考核+20分慕课学习考核构成)和学生慕课学习方案2月9日通过“居家锻炼”方案2月13日正式发布了《四川大学2019-2020学年春季学期疫情防控期间《大学体育》课程实施指南》。同时要求各教研室督促各运动项目组,通过直播、语音、视频、动漫、动图、文字等多样化的教学手段制定出在线教学计划和内容,于2月20日完成报备。

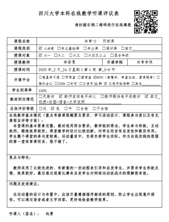
众所周知,体育是以身体练习为基本手段的学科,实践性很强,需要场地、器材等硬件设施的支撑来达到预期的锻炼效果。春季学期,整个学院面向全校开设的各类课程已达24门,大学体育公共体育课共有411个班级要进行在线教学如何确保教学正常进行,维持良好教学秩序是一个巨大的挑战但全体教师没有气馁,克服一切障碍,于2月20日完成了教学准备工作全部完成。2月21日学院安排了两位教师代表在线教学试讲和示范,所有教师在线听课评议并讨论改进方法。2月22日开始各教研室安排每位任课教师进行试讲,以确保正式行课后教学的万无一失和质量保障

2月24日,本学期的大学体育课程正常启动,经过全体教师的努力,从第一周的教学检查结果来看情况非常好,学生到课率非常高;院领导,各教研室主任、支部书记,教学督导全部参与在线听课,并完成学校的在线听课评议和学院的听课评议表填写。通过收集上来的数据可以看出:

 

 

 

1.  学生在线上课的参与率在99%以上(根据打卡数据),学习锻炼积极,师生互动率高,教学秩序良好;

2. 教师教学手段丰富。整个课程中各类项目灵活运用直播、图片、动漫、动图、视频、语音、文字等,有亮点,有特色,使教学内容层次分明,生动而饱满,从在线语音指导也得到了学生家长们的肯定;

3. 教师没有迟到、早退现象。督导组听课随机,所有被听课教师表现突出,优秀率超过95%,没有任何离线、迟到早退甚至敷衍行为均兢兢业业完成了各自的本职工作

4. 教学过程中,教师对学生学习的监控到位,通过学生练习自录视频发送、脉搏测试等手段时刻掌握学生学习状况和锻炼效果。

5. 布置课后作业,努力实现课内课外一体化,强调课后日常锻炼的重要性,提升课堂教学效果的显著性。

开学第一周的教学检查也发现了一些需要改进的地方,包括:

1. 在教学过程中,个别老师节奏掌控不,讲得太多,动得太少,没有达到“精讲多练”的目的;

2. 视频、语音在某个阶段发送过于集中,学生不易及时消化接受,出现了“顾此失彼”现象

3. 有些学生在互动提问环节提一些与课程无关的问题,容易造成教学秩序的混乱,教师适时制止甚至禁言等

以上是对开学第一周体育教学工作的概要性总结,具体内容可以参见米兰(中国)体育·官方网站官网的各种教学相关的新闻报道。总体来看,实践证明只要认真准备,精心安排,在线体育教学能取得意想不到的良好效果,总体教学效果良好,师生互动频繁,探究性高、欢乐度高,是完全可以达到《大学体育》课程的既定教学目标和目的。

 

 

 

米兰(中国)体育·官方网站

2020年2月28日

 

 

 

 

 

 

关闭